Существуют различные инструменты повышения эффективности организации. Один из них — процессный подход к управлению. Но ключевое ограничение при его использовании — это вовлечение руководителей верхнего и среднего уровня в работу с
В статье
Нет смысла спорить о том, что управление
В условия быстрого роста рынка, возможно, не стоит слишком много времени уделять внутреннему развитию — отладке
Внедрение процессного управления не должно сводиться к тотальному описанию и регламентации процессов. Велик риск, что схемы останутся только игрушкой в руках руководителей, а не реальным инструментом повышения эффективности.
Все эти аспекты сложны в той степени, что не могут быть описаны при формировании простой графической схемы процесса. Что толку детально описывать процессы на
Пример. Невозможно получить значительный практический эффект, приняв на работу 10
Генеральный директор одной весьма крупной и известной торговой сети, с которым мне довелось поработать, в рамках совместных рабочих сессий с руководителями подразделений предложил создать и использовать так называемую «карточку процесса». Речь идет о том, что руководителю подразделения нужно, прежде всего, ответить на ряд ключевых вопросов об управляемом им процессе (процессах). Эти ответы должны помочь получить объективную картину происходящего и определить приоритетные направления по совершенствованию процессов. В данном случае о тотальном описании процессов в виде графических схем и их последующей регламентации речь не идет.
«Карточка
Результатом такого анализа являются выявленные ключевые проблемы и ограничения, рабочий план совершенствования процесса, утвержденный Генеральным директором.
В следующем разделе мы рассмотрим возможную структуру карточки
Предлагаемая вниманию читателя «карточка
Рассмотрим назначение каждого из этих разделов. На Рис. 1 показаны разделы 1–4. В первом разделе приводится краткая информация о владельце процесса — руководителе, отвечающем за выполнение и результаты процесса.
Рис. 1. Разделы 1–4
Во втором разделе необходимо указать всех потребителей (клиентов) и продукты/услуги, которые они получают. Клиенты сгруппированы по двум типам: внешние и внутренние. При заполнении данного раздела важно выявить и обсудить ценность, которую представляют продукты/услуги подразделения для внешних/внутренних клиентов.
В разделе 3 должна быть представлена информация о поставщиках процесса и соответствующих входах (продукты/услуги, используемые при выполнении процесса).
При заполнении раздела 4 необходимо идентифицировать инициирующие и завершающие процесс события. Определение входов/выходов и инициирующих/завершающих событий позволяет руководителю четко определить границы процесса.
Рис. 2. Раздел 5
В разделе 5 необходимо описать существующие цели и показатели для управления процессом. В соответствии с методическим подходом (см. статью «Процессное управление: границы применимости») показатели могут быть следующего вида:
Классификация показателей по указанным видам не является обязательной, но она полезна при выполнении анализа процесса со всех важных точек зрения.
Последние три столбца таблицы заполняются следующим образом — ставится либо «ДА», либо «Нет». Если в подразделении (компании) существует (в
Рис. 3. Раздел 6
В разделе 6 нужно описать ограничения по процессу в целом. В соответствии с подходом теории ограничений Э.Голдрата (ТОС), в таблице представлено три типа ограничений. Первый тип («зона контроля») — это ограничения, которые связаны с факторами, которые полностью находятся под нашим контролем. Например, расстановка оборудования в производственном помещении (при условии, что есть возможность его переставить). Второй тип («зона влияния») — это ограничения, которые связаны с факторами, на которые мы можем повлиять. Например, требования к запасным частям для оборудования. Мы можем попросить/потребовать внешних поставщиков изменить некоторые параметры этих зап.частей и/или условий их поставки. Третья группа — это ограничения, которые связаны с факторами, на которые мы никак не можем повлиять. Например, тарифы на электроэнергию.
Для каждого ограничения нужно сформулировать его название, сделать текстовое описание самого ограничения и возможных последствий для процесса.
Корректное заполнение раздела 7 очень важно для системного понимания факторов, ограничивающих повышение эффективности процесса.
Рис. 4. Раздел 7
Раздел 7 служит для «ревизии» технологии выполнения процесса. В первую очередь необходимо определить состав внутренних
Далее в таблице раздела 7 представлены четыре вида учета. Если определенный вид учета реализован при выполнении процесса, то в первом столбце ставится «Да». Во втором столбце приводится краткое текстовое описание существующей системы учета.
Учет операций означает, что мы учитываем все операции, выполняемые по ходу процесса. Если выполнение
Учет очередей означает, что фиксируется размер очереди обрабатываемых объектов перед каждой операцией процесса. Наличие очереди перед операцией означает, что выполняющий эту операцию ресурс загружен (не простаивает). Учет очередей необходим для понимания узких мест при выполнении процесса и возможности его последующей оптимизации (как, впрочем, и учет операций).
Учет расхода ресурсов дает нам возможность анализировать затраты ресурсов, связанные с выполнением процесса и рассчитывать различные показатели эффективности.
Учет производительности необходим для понимания и анализа результатов выполнения процесса.
Корректное заполнение раздела 7 является очень важным для понимания текущего уровня управляемости процесса.
Рис. 5. Раздел 8
В разделе 8 следует представить информацию о ресурсах, которые необходимы для выполнения процесса. К ним относятся: персонал, оборудование,
Рис. 6. Раздел 9
В разделе 9 описываются риски, связанные с выполнением процесса. Как и в Разделе 6, здесь представлено три вида рисков: в зоне контроля, в зоне влияния, во внешней среде (вне зоны нашего влияния).
Рис. 7. Раздел 10
В разделе 10 представлены схемы процесса. Если процесс ни разу не описывался в графическом виде, то данный раздел можно не заполнять. Обратим внимание, что для одного процесса может быть создано несколько различных графических схем. Такой подход может быть удобен в случае, если технология выполнения процесса может отличаться в различных ситуациях: разные внешние потребители, разные города, разные сезоны года
Структура карточки процесса не является догмой. При ее внедрении в каждой компании наверняка будут выявлены
Работу по заполнению карточки процесса (паспорта процесса) можно автоматизировать. Удобно это сделать в специализированной среде моделирования процессов Business Studio 4.0. Фактически, при помощи Business Studio можно построить базу знаний компании по
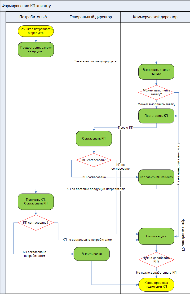
Рассмотрим пример настройки карточки процесса на условном примере. Схема процесса, для которой была создана карточка, представлена на Рис. 8.

Рис. 8. Схема процесса для тестирования карточки
Для того, чтобы можно было занести необходимые данные по процессу в Business Studio, необходимо создать ряд новых атрибутов для процесса. Для этого были выполнены определенные доработки модели данных при помощи инструмента Meta Edit (входит в комплект поставки Business Studio в версии Enterprise). Например, был создан новый класс для описания ограничений процесса — см. Рис. 9.

Рис. 9. Пример настройки структуры данных для карточки процесса
Дополнение структуры данных в Meta Edit и формирование необходимого для вывода карточки отчета заняло около
Рис. 10. Внесение информации о внешних потребителях (клиентах) и потребляемых ими продуктах
Рис. 11. Внесение информации об ограничениях процесса
Далее был сформирован
Рис. 12. Карточка для тестового процесса на Business Studio Portal
Каждый руководитель подразделения может заполнить карточки для своих процессов прямо в Business Studio. Информация фактически сразу будет доступна всем заинтересованным руководителям и сотрудникам через
Резюмируя материал статьи подчеркнем, что карточка (паспорт) процесса может стать хорошим инструментом для вовлечения руководителей в работу по внедрению процессного подхода. Заполняя карточки своих процессов руководители должны внимательно проанализировать текущую ситуацию, понять потребности внутренних и внешних клиентов, определить ограничения и риски, понять степень управляемости процесса
Для того, чтобы обсуждать и согласовывать процессы вдоль цепочки создания ценности компании важны налаженные коммуникации между руководителями. Наличие актуальной информации по каждому процессу в виде карточки процесса на
Автоматизация работы с карточкой (паспортом) процесса в Business Studio — путь к созданию единого репозитория (базы знаний) компании по
Команда BPM3.RU может помочь руководителю компании в проведении рабочих сессий с руководителями верхнего и среднего уровня по заполнению карточек
Опубликовано по материалам:
Среда общения профессионалов FineXpert.ru
Июль 2013 г.
* Поля, обязательные для заполнения.
* Поля, обязательные для заполнения.
* Поля, обязательные для заполнения.
* Поля, обязательные для заполнения.
* Поля, обязательные для заполнения.
* Поля, обязательные для заполнения.
* Поля, обязательные для заполнения.
* Поля, обязательные для заполнения.
* Поля, обязательные для заполнения.
Введите поисковый запрос:
Сообщение успешно отправлено