Диаграмма процесса в нотации EPC представляет собой упорядоченную комбинацию событий и функций. Для каждой функции могут быть определены начальное и конечное события, ответственные исполнители, материальные и документальные потоки, сопровождающие её, а также проведена декомпозиция на более низкие уровни.
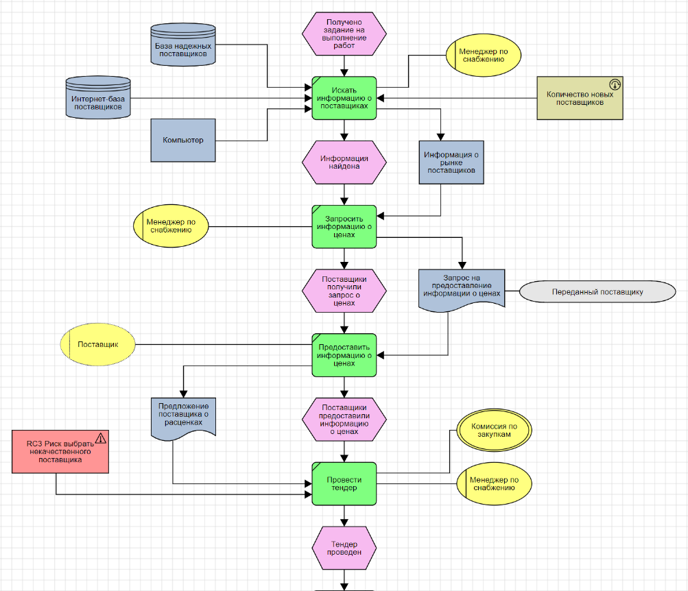
На Рис. 1 показан фрагмент диаграммы процесса в нотации ЕРС (Event-Driven Process Chain).

Для любого элемента диаграммы можно выбрать другой объект, обозначаемый этой фигурой, из справочника с помощью пункта контекстного меню Сменить объект.
При переименовании оргединицы или функционального объекта на диаграмме процесса в нотации ЕРС новое название может совпасть с названием объекта, уже существующего в соответствующем справочнике. При этом дальнейшая работа программы аналогична ситуации, возникающей при переименовании оргединицы на диаграмме Cross-Functional Flowchart (см. Pабота с диаграммой процесса в нотации "Cross-Functional Flowchart").
Подробнее о нотации EPC см. видео ниже.
Описание назначения кнопок палитры элементов Окна диаграммы процесса в нотации EPC приведено в статье Нотация EPC.
Событие представляет собой состояние, которое является существенным для целей управления бизнесом и оказывает влияние или контролирует дальнейшее развитие одного или более бизнес-процессов. События активизируют функции (то есть передают управление от одной функции к другой) и сами являются результатом выполнения функций. В отличие от функций, которые отражают процесс, протекающий во времени и имеющий определенную длительность, события происходят мгновенно.
Операторы представляют собой правила разветвления и слияния цепочек событий и функций (рис. 2).

Для операторов действуют следующие правила:
Термины используются для обозначения статусов объектов справочника "Функциональные объекты", кроме "Программных продуктов" (Рис. 2). Также термин может использоваться для отображения на диаграмме объектов, сопровождающих выполнение функции. Наименования этих объектов - термины, используемые в организации.

Интерфейс процесса используется для отображения связи между диаграммами EPC для наглядности отображения информации о том, откуда приходит объект, событие и куда переходит (рис. 4).

С помощью связей функции с оргединицами определяются исполнители, владельцы и участники процесса (рис. 5).

При создании связи функции с оргединицей на диаграмме процесса в нотации EPC, оргединица автоматически попадает в список участников соответствующей функции.
На диаграмме EPC можно отобразить риски. Для угрозы и возможности предусмотрены свои фигуры. Символ риска не представлен на Палитре элементов, но риск может быть добавлен на диаграмму из справочника. Для связи риска с функцией EPC предназначен класс связи "Влияние риска" (рис. 6). В этом случае функция EPC является объектом риска.

Функция EPC также может являться контрольной процедурой риска. Для отображения этого факта необходимо добавить связь от функции EPC к риску и выбрать класс связи "Контрольная процедура риска". У функции EPC в углу появится маркер щита (рис. 7).

В качестве контрольной процедуры риска может быть также использован объект класса "Задача". Объект этого класса добавляется на диаграмму из справочника в виде фигуры большого квадрата (рис. 8).

Подробная информация о контрольных процедурах рисков представлена в разделе Анализ и оценка риска.
Для добавления на диаграмму фигур, обозначающих существующие объекты, можно пользоваться механизмом Drag&Drop, то есть "перетаскивать" их из Навигатора или из Окна справочника.